网站首页
后勤概况
工作职责
联系电话
新闻公告
工作动态
通知公告
管理制度
服务指南
后勤微服务
后勤维修
一卡通
师生医保
党群工作
党务工作
工会工作
学习园地
文件下载
职工医保
学生证明
学生医保
基建维修
网站首页
后勤概况
工作职责
联系电话
新闻公告
工作动态
通知公告
管理制度
服务指南
后勤微服务
后勤维修
一卡通
师生医保
党群工作
党务工作
工会工作
学习园地
文件下载
职工医保
学生证明
学生医保
基建维修
新闻公告
当前位置:
首页
>
新闻公告
> 工作动态
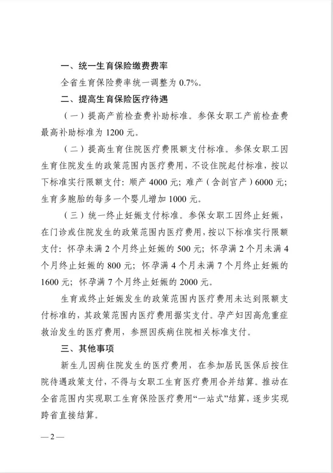
湘医保发【2025】3号-关于调整完善育保险政策的通知202250211
2025年02月15日
上一篇:
陈华到吉首大学督导食品安全工作
下一篇:
后勤管理处联合保卫工作部开展冬季安全生产大检查